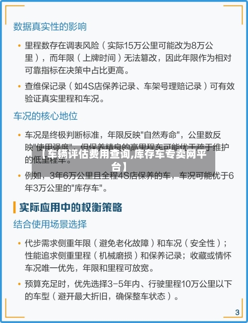
【车辆评估费用查询,库存车专卖网平台】
二手车评估费用查询哪个软件好,二手车商都用什么评估软件查车?
〖壹〗 、综上所述 ,“查车信 ”微信小程序凭借其全面、准确、便捷的二手车评估服务,成为了广大用户和二手车商的首选 。无论是买家还是卖家,都可以通过这款小程序获取到可靠的车辆估值信息 ,为二手车交易提供更加有力的支持。

〖贰〗 、《车300二手车》该软件基于300万真实交易数据,每天更新市场费用波动,具备免费估值等功能。用户输入车辆相关信息 ,不仅能获取估值,还能查询到出险、维保记录 。输入车辆基本信息,即可获得准确的估价查询报告。在车况查询方面表现出色,在车商中使用率较高 ,其权威性和可靠性得到了广泛认可。

〖叁〗、车贩子常用的二手车评估及车款查询软件主要是微信小程序“会查车” 。以下是具体说明:估值功能:车贩子收车时,通过“会查车”微信小程序输入车型 、公里数等信息,可获取精准估值结果。该结果涵盖二手车商的收车费用、市场零售费用 ,以及不同车况对应的费用区间,为车贩子提供全面的费用借鉴。
〖肆〗、二手车评估费用查询及车贩子常用软件推荐使用微信小程序“查车盟 ”。具体介绍如下:估值全面性:该小程序提供不同区域同款车的费用借鉴,同时整合最近成交的同款车费用数据 ,帮助用户获取更精准的市场行情 。
〖伍〗、二手车商常用的车辆信息查询软件主要包括淘车大师 、车查询APP、信车智慧车市管家等,这些工具能帮助车商高效获取车辆维修、保险 、估值等核心信息。

懂车帝如何查询车辆最终落地价-懂车帝车辆落地费用查询方法
第一步:进入车型页面打开懂车帝App,在首页或导航栏找到“车型”功能并点击。这一步是开启查询流程的基础 ,通过该功能可以进入车型选取界面,方便后续查找具体车型 。第二步:选取目标车型并查看车主费用在车型页面中,仔细寻找自己想要了解的车型。
通过车型大全查询车主成交价 打开懂车帝应用:在手机上启动懂车帝应用。进入车型大全:点击首页的“车型大全” ,进入车型选取页面 。选取目标车型:根据个人喜好和需求,挑选想要了解的车型。
步骤1:访问平台访问懂车帝官方网站或下载其官方APP,确保使用正规渠道获取服务。步骤2:输入车款信息在搜索框中输入目标车辆的品牌、型号及年款(如“2023款丰田凯美瑞0G豪华版 ”),确保信息准确以匹配正确车型 。
懂车帝查询车辆最终落地费用的步骤如下:进入车型大全页面 首先 ,打开懂车帝软件,在首页或导航栏中找到并点击“车型大全”功能。这是查询车辆信息的第一步,车型大全页面汇聚了众多品牌和车型 ,方便用户进行筛选和比较。
旧车评估费用多少
〖壹〗、如果是较为简单的线上评估,费用可能相对较低,大概在100-300元 。但要是涉及到较为专业 、全面的线下评估 ,比如对车辆车况进行详细检测、对车辆历史记录进行深入查询等,费用可能会达到500-1000元甚至更高。
〖贰〗、费用方面,车辆评估费一般几百元。过户费则因地区和车辆类型不同而有差异 ,少则几百元,多则上千元。此外,可能还会有一些证照工本费等小额费用 。不同地区在具体流程和收费标准上会有一定区别。有些地方可能简化了部分流程 ,提高了办理效率。而且随着政策调整,费用标准也可能变动 。
〖叁〗 、一般来说,不同使用年限的旧车评估价有大致范围:3年内的新车置换价在5万元左右;五到六年的车大约值五千元;八年以上的车通常在七千元左右。不过,4S店给出的评估价可能会比市场价低百分之十到十五。