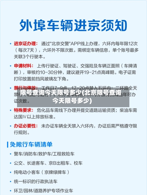
限号查询今天限号多少(北京限号查询今天限号多少)
天津每天限号限几
周一:2和7 周二:3和8 周三:4和9 周四:5和0 周五:1和6特殊规则:若机动车号牌尾号为英文字母,按0号管理。限行时间:每天7:00-19:00(节假日除外)。限行区域:外环线(不含)以内道路 。

限行时间尾号限行:工作日7:00-19:00 ,法定节假日调休上班的周末不限行;早晚高峰限行:外埠及区域指标车辆工作日7:00-9:00、16:00-19:00限行。限行尾号(20230-20228)周一:2和7;周二:3和8;周三:4和9;周四:5和0;周五:1和6;周六/日:不限号。
天津限号开车一天比较多罚款4次 。天津尾号限行时间为工作日每天7时至19时,共1两小时,处罚规则是三小时内不重复处罚。

怎么查地区限号
下载并登录交管12123 APP 在应用商店搜索“交管12123” ,下载官方应用。使用已注册的账号登录(未注册需先完成注册流程) 。进入限号查询页面 登录后,点击首页的“更多 ”按钮,进入功能列表。在列表中选取“机动车限行查询”功能。选取查询区域 在限行查询页面 ,根据需求选取需要查询的城市或地区(如“北京市”) 。
在百度城市服务中查询限号信息,可通过百度APP的“车辆限行查询 ”小程序实现,具体步骤如下:核心操作流程 进入查询入口打开百度APP ,在搜索栏输入“限号查询”,点击搜索结果中的“车辆限行查询”小程序。
添加车辆信息(可选):在“我的车辆 ”页面中,点击“添加爱车”并填写车牌号 、车型等信息 ,系统将根据车辆属性自动匹配限行规则。直接查询限行规则:若无需添加车辆,可在“我的车辆”页面点击“限行 ”按钮,进入“限行查询”页面 。
可以通过国家专业的查询电话号码114进行相关查询,主要是通过向客服询问相关限号出行管理部门的电话号码 ,然后进行拨打相关号码进行询问。如果一直就知道相关部门电话就直接拨打查询。限号出行之交通管理局网站 因为每个城市的规定不同,在查询的过程中要选取车牌相应城市的交通管理局网站进行登录查询。
浙江外地车限号规则需通过支付宝查询,暂无统一固定模式 ,具体限行政策因地区而异,需实时查询获取 。以下是查询步骤及注意事项:查询入口:打开支付宝首页,在搜索栏输入“限行” ,点击进入限行查询页面。切换地区:在限行查询页面中,将地区切换至目标城市(如杭州、宁波等),注意需选取具体城市而非省份。
天津限行车号和限号时间表
〖壹〗、周三:4和9 周四:5和0 周五:1和6特殊规则:若机动车号牌尾号为英文字母 ,按0号管理 。限行时间:每天7:00-19:00(节假日除外)。限行区域:外环线(不含)以内道路。
〖贰〗 、限行时间尾号限行:工作日7:00-19:00,法定节假日调休上班的周末不限行;早晚高峰限行:外埠及区域指标车辆工作日7:00-9:00、16:00-19:00限行 。限行尾号(20230-20228)周一:2和7;周二:3和8;周三:4和9;周四:5和0;周五:1和6;周六/日:不限号。
〖叁〗、第一阶段(2025年3月31日至6月29日)周一限行尾号为1和6;周二限行尾号为2和7;周三限行尾号为3和8;周四限行尾号为4和9;周五限行尾号为5和0。
〖肆〗 、天津机动车限号时间表如下:尾号限行时间:工作日7时至19时(法定节假日调休上班的周周日除外) 。当前周期(截至2025年6月29日)星期一到星期五限号为1和2和3和4和5和0,尾号字母按0管理。
重庆限号车牌和时间
026年重庆限号规定如下:限行时间:工作日早高峰7:00 - 9:00、晚高峰17:00 - 19:30 ,每天共5小时;周末及法定节假日不限行。限行规则:按车牌(含临时号牌)最后一位阿拉伯数字限行,周一限6;周二限7;周三限8;周四限9;周五限0 。
限行时间为工作日早高峰7:00—9:00、晚高峰17:00—19:30,每天共5小时。限行范围包括高家花园大桥 、嘉华大桥等中心城区桥隧(具体以官方公布为准)。限号规则按车牌最后一位阿拉伯数字,周一限6;周二限7;周三限8;周四限9;周五限0;周末及法定节假日不限号。
重庆限号车牌为工作日的星期一到星期五 ,对应限行尾号分别为1和2和3和4和5和0;限行时间为工作日的7:00—9:00和17:00—19:30,每天共限行5小时 。限行时间重庆限行时间明确为工作日早晚高峰时段,即早高峰7:00—9:00、晚高峰17:00—19:30 ,每天限行总时长为5小时。
天津限号尾号
当前阶段限行规则(2026年3月30日至2026年6月28日)限行尾号:周一:2和7 周二:3和8 周三:4和9 周四:5和0 周五:1和6特殊规则:若机动车号牌尾号为英文字母,按0号管理。限行时间:每天7:00-19:00(节假日除外) 。限行区域:外环线(不含)以内道路。
天津限号规则分为工作日限号、尾号规则 、限行时间与范围等方面。工作日限号:当前周期(2025年9月29日 - 12月28日)内,星期一到星期五限号 ,星期六日及法定节假日不限号 。具体为周一限4和9;周二限5和0;周三限1和6;周四限2和7;周五限3和8。
025年天津市机动车尾号限行规则按季度轮换,具体如下:第一阶段(2025年3月31日至6月29日)周一限行尾号为1和6;周二限行尾号为2和7;周三限行尾号为3和8;周四限行尾号为4和9;周五限行尾号为5和0。
天津市2024年限号轮换表:周一到周五限行机动车车牌尾号分别为:2和3和4和5和0、1和6(机动车车牌尾号为英文字母的按0号管理) 。对进入限行区域的客车实行,每天限制两个车牌尾号的车辆通行。限号时间表的制定通常由城市交通管理部门 ,和环保部门共同进行。
天津机动车限号时间表如下:尾号限行时间:工作日7时至19时(法定节假日调休上班的周周日除外) 。当前周期(截至2025年6月29日)星期一到星期五限号为1和2和3和4和5和0,尾号字母按0管理。
天津市区车辆限号规定分为尾号限行和早晚高峰限行:尾号限行:工作日(因法定节假日放假调休而调整为上班的星期星期日除外)每天7时至19时,禁止当日限行尾号的本市及外埠号牌机动车在外环线(不含)以内道路通行。
12123查限号怎么查
〖壹〗、通过交管12123app进行查看限行打开交管12123APP 打开手机 ,找到交管12123的APP,点击打开。点击服务中心 进入后在界面上找到服务中心,然后点击进入到里面 。查找关于限号的通知 从资讯中查找关于限号的通知,通常会提前发布半年左右的 ,所以需要往前查找才能找到最近和未来的。
〖贰〗、交管12123查限号的方法如下:通过交管12123 APP查询 打开交管12123 APP:首先,确保手机上已安装交管12123 APP,如果没有 ,请先下载并安装。然后,点击打开APP 。进入服务中心:在APP主界面,找到并点击“服务中心 ”选项 ,进入服务中心页面。查找限号通知:在服务中心页面,浏览或搜索关于限号的通知。
〖叁〗 、可以通过交管12123APP、12123官方网站、支付宝应用程序以及微信公众号等方式查询自家车的限行限号信息,具体操作如下:交管12123APP查询:打开交管12123APP ,在首页查找“限行查询”按钮,点击该按钮后输入所在城市名称,即可立即获取当天及未来几天的限行规则 。
〖肆〗 、下载并登录交管12123 APP 在应用商店搜索“交管12123” ,下载官方应用。使用已注册的账号登录(未注册需先完成注册流程)。进入限号查询页面 登录后,点击首页的“更多”按钮,进入功能列表 。在列表中选取“机动车限行查询 ”功能。