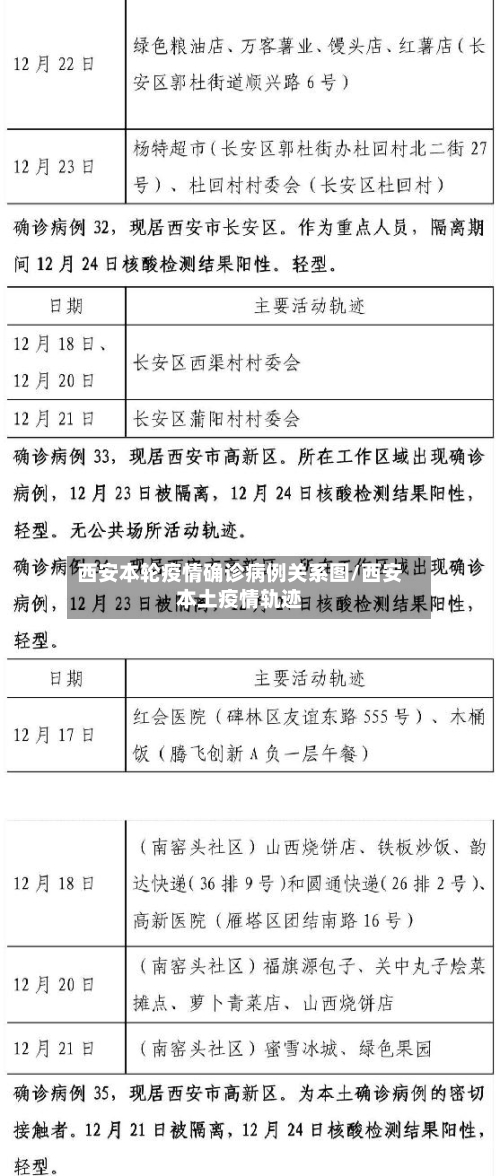
西安本轮疫情确诊病例关系图/西安本土疫情轨迹
1月14日西安新增4例本土确诊病例
月14日西安新增4例本土确诊病例,均为重点人群筛查发现的闭环管理人员,具体信息如下:新增病例总体情况1月14日0-24时 ,陕西省新增报告本土确诊病例4例,全部位于西安市,通过重点人群筛查发现。同时 ,当日有104例确诊病例治愈出院。自2021年12月9日以来,陕西省累计报告本土确诊病例2070例,其中西安市2043例 ,占比约97% 。

月14日0—24时,国家卫健委通报的疫情数据如下:新增确诊病例:共144例。境外输入病例:9例,分布为广东3例 ,上海2例,江苏1例,浙江1例 ,四川1例,陕西1例。本土病例:135例,分布为河北90例,黑龙江43例 ,广西1例,陕西1例 。新增死亡病例:无。新增疑似病例:1例,为境外输入病例(在上海)。

新增病例与风险区调整:10月11日 ,西安新增4例本土确诊病例和7例无症状感染者,近来共有31人确诊,较前一日增加4人 。中高风险地区数量调整为14个 ,涉及多个区域。10月10日,雁塔区漳浒、新城区、高新区 、灞桥区等多区紧急寻人,提示存在社区传播风险。

西安的新冠疫情自2021年12月9日以来累计报告本土确诊病例1785例 ,其中西安累计1758例 。至1月4日,官方消息显示新增本土新冠确诊病例95人,增速为一周来最低 ,但数字仍大,无法说明西安疫情防控已迎拐点。需要保持心理准备和精神状态,全力以赴战疫。
本土病例情况 新增情况:1月18日0-24时,陕西无新增本土确诊病例、疑似病例、无症状感染者 。累计情况:自2021年12月9日以来 ,全省累计报告本土确诊病例2077例(西安市2050例 、咸阳市13例、延安市13例、渭南市1例),其中出院1339例 、在院738例。

陕西新增2例本土确诊,这些病例遍布在了哪儿?
〖壹〗、最近,疫情逐渐的严重 ,陕西也新增了2例本土病例。在病例确诊之后,当地也对密切接触者进行了逐一排查,逐一核酸检测。据了解 ,这2名病例的活动轨迹如下所示 。确诊病例1李某某,是之前确诊病例2的儿子,他前后去了张掖、甘肃嘉峪关 ,之后又乘坐列车去了兰州。在返回西安之后,经过集中隔离检查而确诊了病例。
〖贰〗 、0月23日0时至24日7时,陕西新增2例本土确诊病例 ,具体情况如下:本土确诊病例1 患者信息:李某某,男,36岁,现居西安市高陵区 ,与10月22日发布的本土确诊病例3系母子、父子关系 。
〖叁〗、近来确诊两名患者都是陕西本地人。其中刘某居住在西安市未央区。和同事有密切接触 。2月15日做核酸检测排查时,结果为阳性,经市级专家组诊断为新冠肺炎确诊病例。在医院隔离进行医学观察。赵某居住在西安市碑林区 。同样是在12月15日与本土两名确诊病例有密切接触。
〖肆〗 、因为外出旅游而感染新冠。在陕西就两名感染新冠的病例患者 ,他们是夫妻 。在国庆假期期间打算出去旅游,并且是出外省旅游。他们二人从陕西到上海。经过了三个省份,旅游局也把他们的行踪统计出来了。这两个人在甘肃进行检测核酸时检测出样本呈阳性 。
〖伍〗、陕西新增的这两例确诊病例曾经去往甘肃嘉峪关等地旅游。陕西新增2例新冠本土确诊病例现在人们听到疫情的时候都已经习以为常了 ,但是如果疫情发生在身边,还是会觉得很可怕。陕西新增的两个本地病例中,他们曾去了甘肃的嘉峪关和张掖 ,还坐了火车 。此外,还去了兰州旅游,17日才返回到了陕西。
〖陆〗、0月13日0-24时 ,陕西新增报告本土确诊病例2例,其中西安1例、汉中1例;本土无症状感染者24例。出院1例 、解除隔离医学观察8例 。截至10月13日24时,现有在院隔离治疗本土确诊病例92例、隔离医学观察无症状感染者299例。病例详情:本土确诊病例1:女,29岁 ,西安市报告。
西安碑林区疫情最新消息
〖壹〗、患者信息:赵某某,女,2岁 ,现居西安市碑林区含光路23号九锦台小区 。关联病例:系12月16日发布的确诊病例赵某(父亲)的密切接触者。发现过程:作为密切接触者被隔离医学观察,期间西安市疾控中心核酸检测阳性。诊断结果:12月17日3时30分经市级专家组会诊,诊断为新冠肺炎确诊病例(普通型) 。
〖贰〗 、021年年末西安新冠疫情期间 ,民革碑林区工委南门支部党员及积极分子通过捐款、一线服务、社区志愿等方式积极参与抗疫工作,以实际行动践行责任担当。捐款支持抗疫南门支部累计为抗疫活动捐款2500元,其中支部党员 、碑林区工委副主委黄文喜个人捐款500元。
〖叁〗、西安市自3月22日起恢复正常出行 ,青龙寺等部分景区重新开园,部分商场恢复营业。 具体信息如下:恢复正常出行政策低风险地区人员:西安市低风险地区所在区县人员离市凭西安“一码通”绿码正常出行,不需查验48小时核酸检测阴性证明 。
〖肆〗、截至12月20日 ,西安教育局关于疫情的最新通知内容如下:停课安排 截至12月20日上午,新城区 、碑林区、高新区等17个区县、开发区已全面停课。西安市校外培训机构已暂停线下教学。12月20日西安市周至县 、蓝田县按照区县疫情防控指挥部安排,正在组织区域内中小学、幼儿园学生到学校进行核酸检测 。